近日,中国科学院武汉病毒研究所邓菲研究员/沈姝青年研究员团队与南开大学等合作,研发了针对发热伴血小板减少综合征病毒(SFTSV)的中和性单克隆抗体,相关结果先后发表在PLoS Neglected Tropical Diseases和PLoS Pathogens杂志,题目分别为“ Identification and characterization of three monoclonal antibodies targeting the SFTSV glycoprotein and displaying a broad spectrum recognition of SFTSV-related viruses”和“Molecular mechanism and structure-guided humanization of a broadly neutralizing antibody against SFTSV”。
SFTSV是一种新发蜱传出血热病毒,主要在中国中东部地区、韩国、日本流行传播,感染导致高热和严重血小板减少综合征,持续危害人口健康与公共卫生体系建设。迄今为止,临床尚无针对SFTSV感染的特异性治疗药物和疫苗,不利于疾病临床治疗。因此,研发针对该病毒的特效防治药物,对增强该疾病的临床诊治能力十分必要。
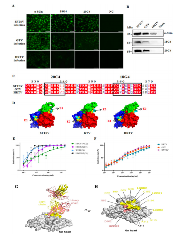
该研究团队首先通过小鼠杂交瘤技术筛选出3株能识别SFTSV表面糖蛋白Gn的单克隆抗体。其中,2株单抗18G4、20C4能分别识别SFTSV Gn抗原表位257VCYKEGTGPC266(domain III)和233GHSHKII239(domain II),对SFTSV不具有中和作用,且能交叉识别与SFTSV相关的腹地病毒HRTV和古尔图病毒GTV。40C10对SFTSV有中和作用,仅能识别SFTSV Gn的空间表位,且能交叉中和不同基因型的SFTSV毒株以及SFTSV相关的HRTV和GTV。40C10还能保护不同基因型SFTSV感染的小鼠,减轻小鼠病理损伤。武汉病毒所吴晓丽博士后为该论文第一作者,邓菲研究员、沈姝青年研究员为该论文通讯作者(Wu XL ,et al.,PLoS Neglect Trop D ,2024)。
随后,该研究团队与南开大学合作,完成了中和单抗40C10高分辨率结构解析及人源化的改造,确认40C10通过与SFTSV Gn domain I的62RNHSQ66、D102、K111、K113和G114位点结合,抑制病毒内吞发挥中和作用。研究人员将40C10进行人源化改造后,对SFTSV感染小鼠仍表现出良好的治疗效果,具有开发为新型单抗治疗药物的潜力。武汉病毒所吴晓丽博士后,南开大学杨品怡博士研究生、商行博士研究生为该论文共同第一作者,南开大学张楠博士后、郭宇教授,武汉病毒所沈姝青年研究员为该论文共同通讯作者(Yang PY ,et al.,PLoS Pathog ,2024)。
上述研究成果为形成SFTSV的防治策略提供了重要的参考信息,对促进SFTSV药物和疫苗研制,增强临床诊治能力具有重要意义。该研究得到了国家重点研发计划、国家自然科学基金、国家资助博士后研究人员计划等项目支持。

图1 抗体识别及抗原表位鉴定

图2 人源化单克隆抗体保护性评价
原文链接:
https://doi.org/10.1371/journal.pntd.0012216
https://doi.org/10.1371/journal.ppat.1012550
附件下载:
科学研究